鄂政办发〔2017〕69号
各市、州、县人民政府,省政府各部门:
《湖北省2018年政府集中采购目录及标准》已经省人民政府同意,现印发给你们,请遵照执行。
2017年9月1日
湖北省2018年政府集中采购目录及标准
根据《中华人民共和国政府采购法》及其实施条例规定,按照《财政部关于印发政府采购品目分类目录的通知》(财库〔2013〕189号)要求,现制定湖北省2018年政府集中采购目录及标准。
一、集中采购目录
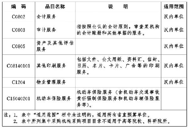
(一)集中采购机构采购项目目录。
技术、服务等标准统一,采购人普遍使用的项目,列为集中采购机构采购项目。以下项目必须按规定委托集中采购机构代理采购。







(二)部门集中采购项目目录。
采购人本部门、本系统基于业务需要有特殊要求,可以统一采购的项目,列为部门集中采购项目。


二、分散采购限额标准
未列入集中采购机构采购项目目录和部门集中采购项目目录的,单项或批量采购金额达到50万元(含)以上的货物、工程和服务项目应按《中华人民共和国政府采购法》和《中华人民共和国招标投标法》有关规定执行,实行分散采购。
三、公开招标数额标准
省级政府采购货物或服务项目,单项或批量采购金额达到200万元(含)以上的;市(州)、县级政府采购货物或服务项目,单项或批量采购金额达到100万元(含)以上的,必须采用公开招标方式。政府采购工程公开招标数额标准按照国家有关规定执行。
四、其他事项
(一)采购人是本单位政府采购预算编制和执行的主体,负责本单位的预算编制及执行,并对其编制及执行结果负主体责任。年度政府采购目录及采购限额标准是政府采购预算编制的依据,采购人应按照“应编尽编、应采尽采”的原则,编制政府采购预算,依法实施政府采购。属于年度政府购买服务指导性目录的项目,应结合政府购买服务的相关规定,单独编列政府购买服务预算。凡未按规定编制政府采购预算和未执行政府采购预算的项目,财政部门可拒付资金。
(二)采购人要认真贯彻落实国家关于政府采购支持经济社会发展的各项政策目标。在政府采购活动中,应优先购买本国货物、工程和服务,优先采购节能、环保清单内产品,支持中小微企业等的发展。
(三)省属高校、科研院所要落实采购主体责任,完善内控管理机制,按照政府采购法律、法规、规章以及制度的规定和程序,切实做好政府采购项目的自行采购工作。
(四)采购人为保障部门自身正常运转、或为履行自身工作职能、或为社会提供公共服务采购的项目(如在特定影视、广播、报纸、杂志等媒体上的广告宣传,定向调查、决策咨询服务、综合会展、专业培训,供水、供电、供暖、供气,通信、邮政投递,房屋购置和租赁等),可选择适当的采购方式实施政府采购。达到公开招标数额标准以上的,符合《政府采购货物和服务招标投标管理办法》(财政部令第87号)规定条件的,采购人可自行招标;采用非招标采购方式的,应依法申请政府采购方式变更。
(五)无论是集中采购机构采购、部门集中采购,还是采购人自行采购或委托社会代理机构采购,都必须严格按照政府采购法律、法规以及规章规定的采购方式和程序组织实施采购活动。
(六)省直垂管单位和汉外省直单位按照集中采购机构采购项目的适用范围执行。
(七)财政管理实行省直接管理的县级人民政府和武汉市所辖各区人民政府可以根据需要,行使《中华人民共和国政府采购法》及其实施条例规定的设区的市级人民政府批准变更采购方式的职权。
(八)各市州可结合实际,按照财库〔2013〕189号文件要求,参照湖北省政府集中采购目录及采购限额标准,制定本级政府集中采购目录及采购限额标准,并报省财政厅备案。
